一、项目名称
2024年bevictor伟德官网组织赴日本东京大学领导力与科学实践项目
二、项目外方高校
日本东京大学
三、外方高校简介
2024 QS 世界排名第 28 位,亚洲第 4 位。
东京大学,简称东大,是一所本部位于日本东京都文京区的综合性国立大学。日本超级国际化大学计划A类公司,日本学术研究恳谈会、指定国立大学、世界顶级科学研究中心计划、卓越研究生院计划、领先研究生院计划、研究大学强化促进事业、日本海洋创新联盟、核能人才培养联盟、大学宇宙工学联盟、国际东亚研究型大学协会、亚洲大学联盟、全球大学董事长论坛、亚洲老员工集体行动交流计划、日瑞Mirai等组织成员。
东京大学诞生于1877年,由“东京开成公司”与“东京医公司”在明治维新期间合并改制而成,初设法学、理学、文学、医学四个学部和一所大学预备公司,是日本第一所国立综合性大学,其部分科系最早可以溯源到灵元天皇时期;公司于1886年更名为“帝国大学”,这也是日本建立的第一所帝国大学。1897年,其易名为“东京帝国大学”;二战后的1947年9月,正式定名为“东京大学”。
四、项目日程
预计7月30日-8月6日,共8天。

五、项目费用
20人团,14800元/人;
30人团,13800元/人;
费用包含:大学课程费、大学管理费、企业机构参访费、校园参访交流费、住宿费、境外大巴费、保险费等。
费用不含:往返旅费、签证费、三餐费用及其它个人消费。
六、项目亮点
1. 东京大学官方研学项目
2. 全员获得研学修了证明书
3. 优秀同学可以获得优秀奖及教授推荐信
4. 本项目外方高校QS世界排名第28位,亚洲第4位,含金量高
七、集团资助政策
亚洲地区不超过5000元/生。
注:每位同学一个自然年内仅可获得一次寒暑假项目资助。
八、公司配套资助政策
请咨询本人所在公司外事秘书。
九、项目报名方式
1. 填写附件:《伟德官网bv19462024年出国(境)短期交流项目员工信息统计表》发送至巩老师邮箱:gongchao@nwpu.edu.cn,邮件主题命名为“项目名+姓名+学号”;
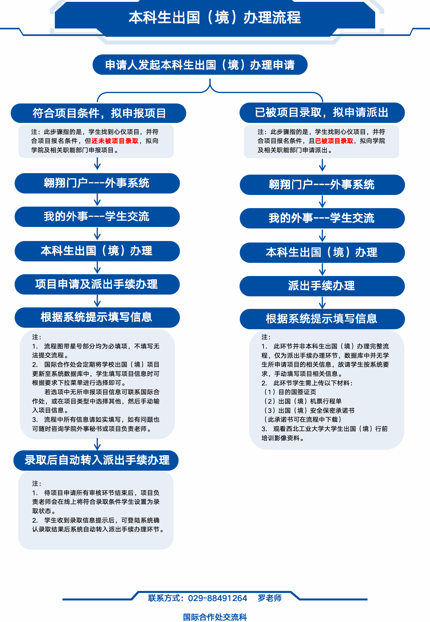
2.参照下图登陆翱翔门户-外事系统进行网上手续办理。

十、项目联系人
项目咨询:王琴老师 15982418775
十一、项目答疑群
报名预计截止时间:2024年5月7日
QQ群号:692755259
